


RTS-2/RTS-2AO testador portátil de quatro sondas é um equipamento de medição abrangente multifuncional que usa o princípio de medição de quatro sondas. Este instrumento está em conformidade com os padrões nacionais para métodos de teste físico de silício de cristal único e refere-se aos Estados Unidos ASTM Projetado para o padrão, é especialmente usado para medir a resistividade de blocos de cristal de silício, wafers, camadas de difusão, camadas epitaxiais,ITOPequeno instrumento para resistência de folhas de folhas condutoras, borracha condutora e outros materiais.
O instrumento utiliza a mais recente tecnologia eletrônica para design e montagem. Possui as características de seleção intuitiva de funções, medição e recuperação rápida, alta precisão, ampla faixa de medição, boa estabilidade, estrutura compacta e fácil operação. Se necessário, uma bancada de testes pode ser adicionada.
Este instrumento é amplamente utilizado em fabricantes solares monocristalinos (policristalinos) para classificar e testar materiais de silício e fábricas de materiais semicondutores, fábricas de dispositivos semicondutores, unidades de pesquisa científica e universidades para testar as propriedades de resistência de materiais semicondutores.
|
|
|
|
Painel frontal do testador de quatro pontas de prova |
Sonda de quatro pontas com cabo |
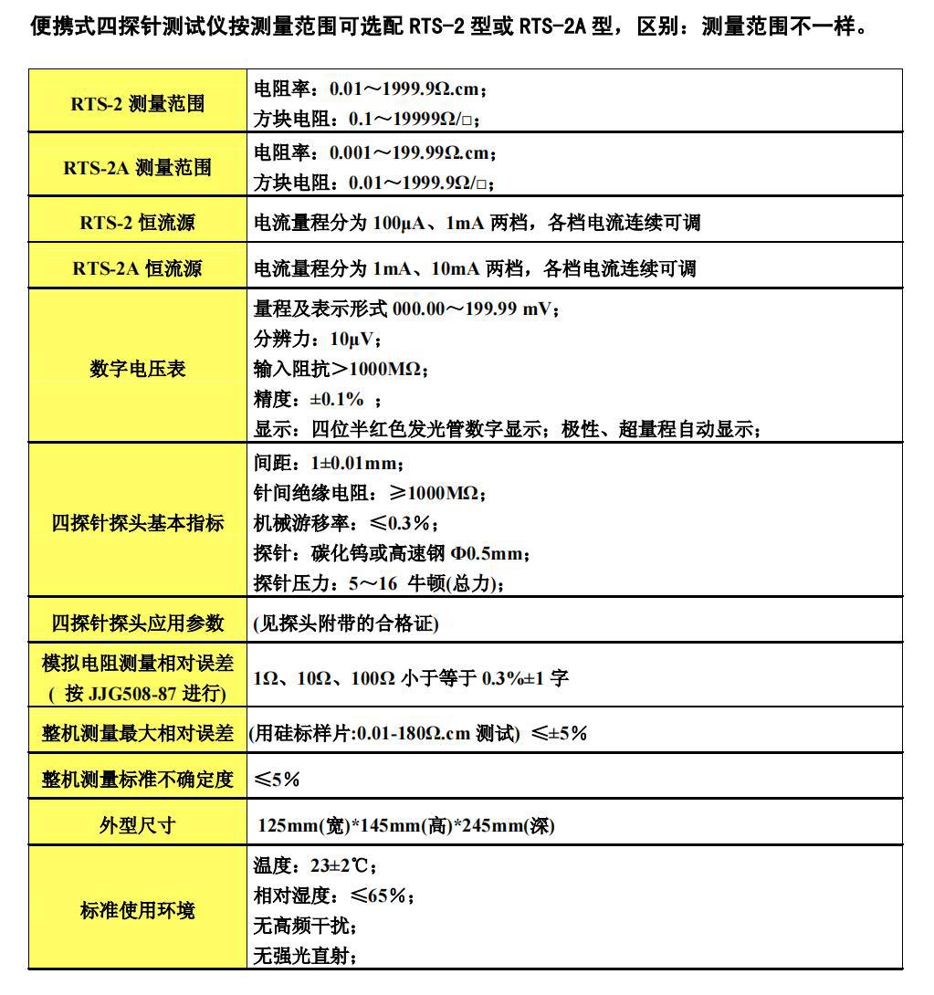
O testador portátil de quatro sondas pode ser selecionado de acordo com a faixa de mediçãoRTS-2digite ouRTS-2ATipo, diferença: a faixa de medição é diferente.
|
RTS-2Faixa de medição |
Resistividade:0,01~1999,9Ω.cm; |
|
RTS-2AFaixa de medição |
Resistividade:0,001~199,99Ω.cm; |
|
RTS-2Uma fonte de corrente constante |
A faixa atual é dividida em100μA、1mADuas engrenagens, a corrente de cada engrenagem é continuamente ajustável |
|
RTS-2AUma fonte de corrente constante |
A faixa atual é dividida em1mA、10mADuas engrenagens, a corrente de cada engrenagem é continuamente ajustável |
|
Voltímetro digital |
Alcance e representação:000,00~199,99 mV; |
|
Indicadores básicos da sonda de quatro sondas |
espaçamento:1±0,01 mm; |
|
Parâmetros de aplicação da sonda de quatro sondas |
(Veja o certificado de conformidade que acompanha a sonda) |
|
Erro relativo de medição de resistência analógica |
1Ω、10Ω、100Ωmenos que ou igual a0,3%±1Personagem |
|
Erro relativo máximo de medição de toda a máquina |
(Use amostras padrão de silício:0,01-180Ω.cmteste)≤±5% |
|
Incerteza padrão de medição de toda a máquina |
≤5% |
|
Dimensões |
125 mm(Largura)*145 mm(alto)*245 mm(profundo) |
|
Ambiente de uso padrão |
temperatura:23±2°C; |