SK25L100
Un chip inteligente de detección de apagado
Se utiliza principalmente para controlar la potencia de los LED mediante un interruptor de chip que modifica la salida de temperatura de color. Es ideal para soluciones de alimentación LED que permiten ajustar la temperatura de color. Esta solución solo requiere un interruptor de alimentación común para lograr la conmutación libre entre luz blanca positiva, luz blanca cálida, luz neutra, etc. Se caracteriza por su fácil regulación, su estructura simple y su bajo costo.
Descripción de la función:
La primera vez que se cambia, el LED1 se enciende;
El segundo interruptor LED2 se enciende;
El tercer interruptor LED1+LED2 se enciende; ciclo
Descubra el efecto de separación de colores de las luces LED.
Si el voltaje de salida de corriente constante de la fuente de alimentación del LED es demasiado alto, se puede utilizar un controlador de tiristores.
Tensión de alimentación del SK25L100: 2-6 V
Corriente de trabajo: 300uA
Paquete SOT23-6
Se puede aplicar a soluciones no aisladas y tiene varios métodos de aplicación. También hay una versión con luz nocturna.
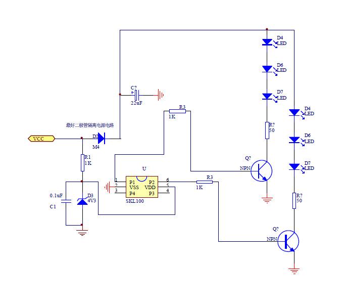
La siguiente figura muestra la aplicación básica:



Shuangke Electronics se especializa en el diseño de microcomputadoras de un solo chip, estables y de bajo precio, y puede modificar el diseño según los requisitos del cliente.
Disponible en tubo, cinta y carrete.
Aplicación típica de la versión antigua de 8 pines
